靠谱的网赌平台大全-十大网赌正规网址下载-在线平台
欢迎访问
学校主站
首页
十大网赌正规网址下载
部门职责
组织机构
师资队伍
人才引进
政策文件
招聘计划
人事管理
工作动态
规章制度
档案管理
师资管理
工作动态
规章制度
劳资管理
工作动态
规章制度
教师发展
工作动态
规章制度
师德师风
规章制度
师德监督
下载中心
人事相关
师资相关
劳资相关
人才相关
其他
1
2
3
4
当前位置:
首页
·
通知公告
· 正文
通知公告
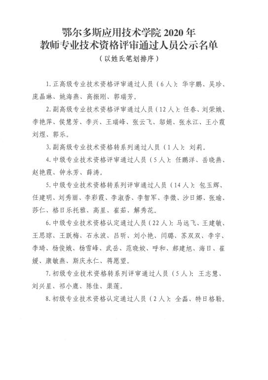
靠谱的网赌平台大全关于2020年教师专业技术资格评审结果的公示
来源:
发布日期:2020-12-20
点击量:
上一条:
关于开展2020年教师岗位绩效考核工作的通知
下一条:
靠谱的网赌平台大全人事处关于做好2020年秋季教师资格认定工作的通知
地址:内蒙古鄂尔多斯市康巴什鄂尔多斯大街东1号 电话:0477-8591197 邮编:017000
版权所有:靠谱的网赌平台大全-十大网赌正规网址下载
蒙ICP备17003790号